• Projects
  • Figime Magazine
  • Entrapped Comic
  • ‘22 Seoul Winter Olympics
  • MONDOCOOL Marketplace App
  • KAITEN Club News App
  • tails&paws Blogpost
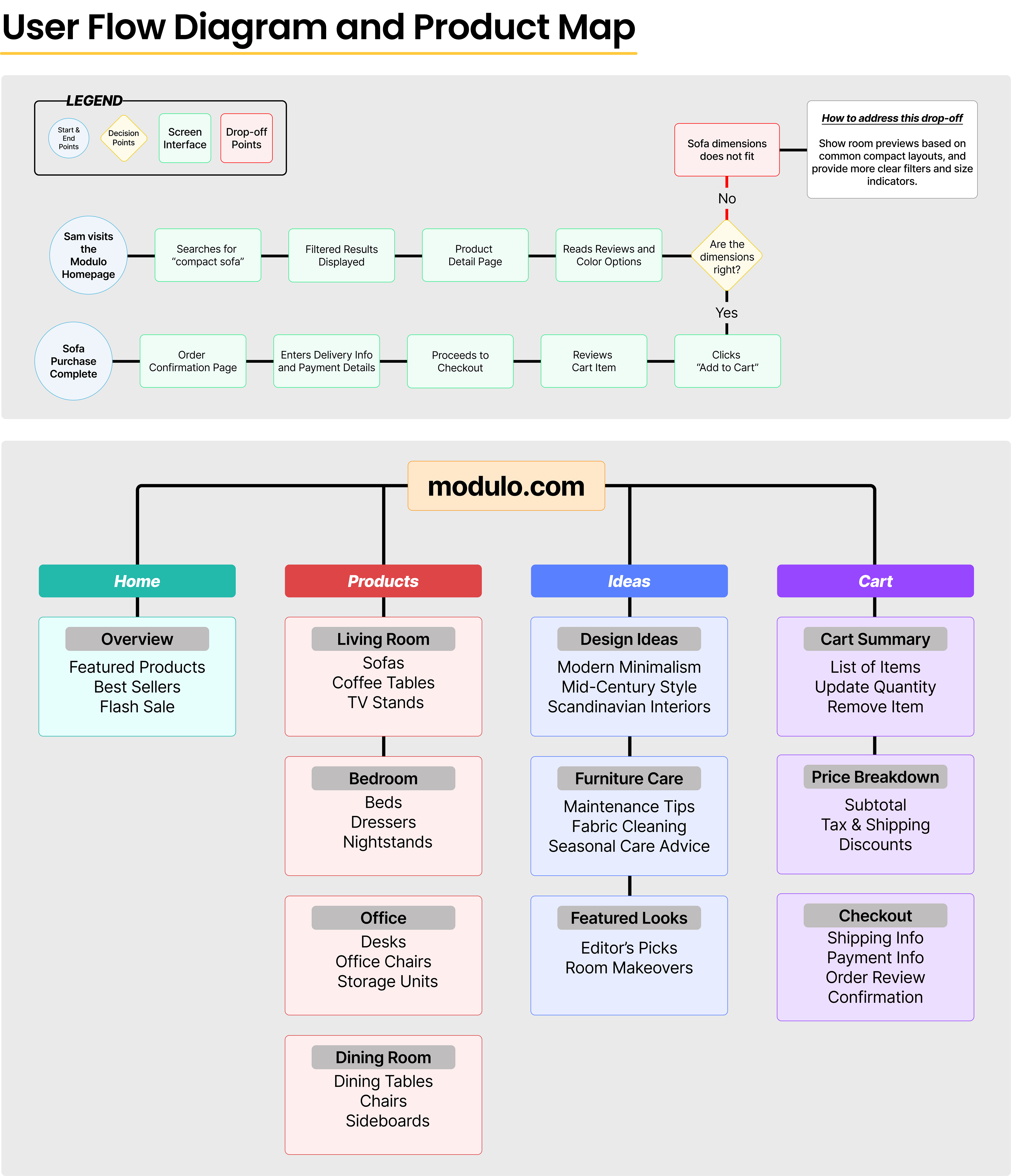
  • Modulo Furniture e-commerce
  • Warhammer 40K Designer Shoes
  • Vintage Pokémon Illustrations
  • Japanese Culture Icon Illustrations
Contact
Kenni Ato
Kenni Ato | KatoGFX
  • Projects
  • Figime Magazine
  • Entrapped Comic
  • ‘22 Seoul Winter Olympics
  • MONDOCOOL Marketplace App
  • KAITEN Club News App
  • tails&paws Blogpost
  • Modulo Furniture e-commerce
  • Warhammer 40K Designer Shoes
  • Vintage Pokémon Illustrations
  • Japanese Culture Icon Illustrations
Contact
↑Back to Top